-

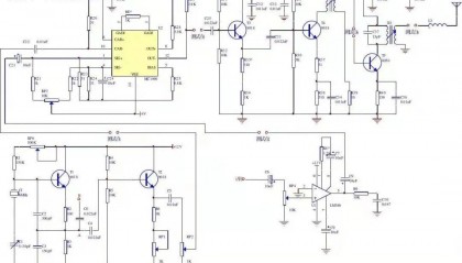
硬件开发设计流程是怎样?硬件开发设计公司告诉你
硬件开发就是从无到有的设计一款电子产品,小到一个开关电灯台灯,大到个人计算机,超算力航天控制系统,这...
抹茶最新价格 2025-11-05 0
-

Ledger凭什么是冷钱包优选?数安通实测告诉你
最近后台有用户问:“冷钱包那么多,为什么大家都推荐Ledger?” 作为深度合作Ledger的服务方...
MEXC今日行情 2025-10-31 10
-

房地产裁员后男子买ST股亏20万 不敢告诉妻子
摘要:从9月下旬开始,“牛市”迹象显现,老股民筹钱加仓,新股民跑步入场。一些家庭的资产开始了奇幻漂...
MEXC今日行情 2024-10-24 52
-

三张图告诉你:为何比特币走势已“乱”?接下来行情还会大跌吗?
BTC小级别的反弹阻力位置64000-64300区间,目前是已经达到64000点附近一线,但是回踩的...
MEXC今日行情 2024-10-15 100
